E-Bike Seller Blog: Riding the Growth Wave — 3 Golden Opportunities from the "2023 Bicycle Monitor"

E-Bike Seller Blog: Riding the Growth Wave — 3 Golden Opportunities from the "2023 Bicycle Monitor"
LuoyeE-Bike Seller Blog: Riding the Growth Wave — 3 Golden Opportunities from the “2023 Bicycle Monitor”
Foreword: During the IFA exhibition in Berlin this September, I saw many young people, including office workers, cycling on the streets of Berlin, with a few riding E-Bikes. Equally surprising was seeing many housewives with children riding Cargo models, carrying their kids inside.
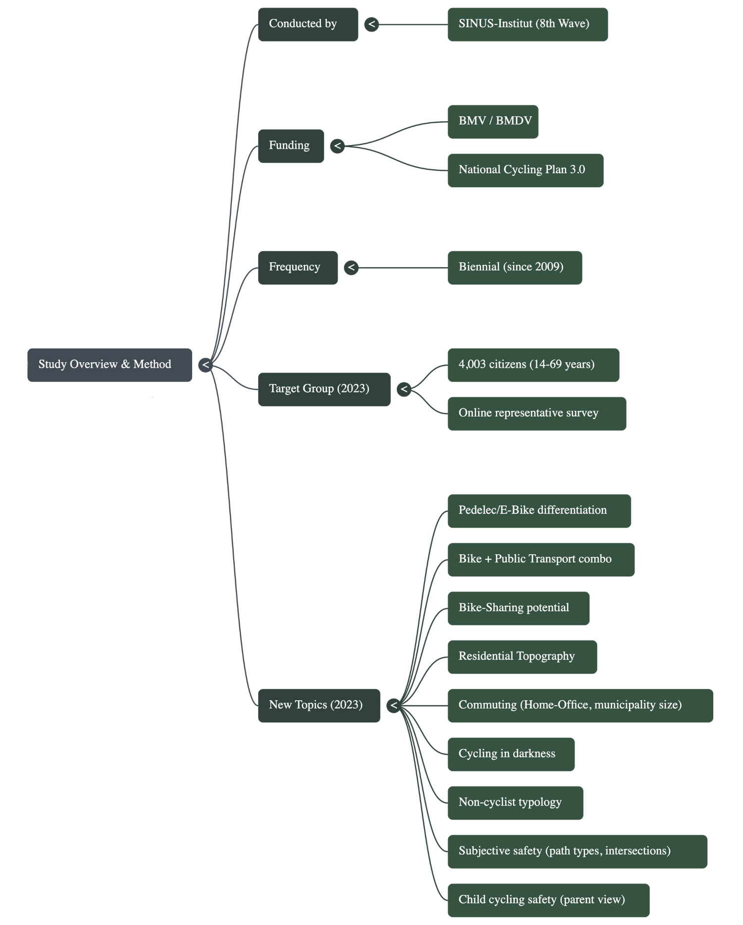
Thinking back to two years ago when I was conducting research on the German E-Bike market, I came across a survey report on bicycle usage in Germany published by bmv.de. This is a rare, on-the-ground, scientific offline survey report. Since 2009, the German Federal Ministry of Transport has continuously supported the SINUS Institute in conducting the biennial “Bicycle Monitor” representative study series. This study surveyed the travel preferences and habits of 4,003 citizens aged 14 to 69. After returning to China, I quickly checked and saw that the website had indeed updated with the latest survey report this year, but I had been too busy with work to look at it in detail. Although the survey statistics are from 2023, it was only released in June of this year. This is because the report itself is biennial, and in 2023, for example, they started field research in May or June, which takes nearly half a year. Then, collecting and organizing the data to form the report, I estimate the earliest it would be ready is May or June of 2024, or even the end of 2024. Perhaps only those within the German bicycle industry association could see this report earliest at that time.
Today’s article is mainly to interpret this report, combined with my own insights into the German E-Bike market.
This report can be summarized into the following 5 core sections. I have compiled the core conclusions of these 5 sections into summary mind maps, allowing everyone to quickly go through the core points of the report.

Study Overview & Method

Insight: The report confirms a strong positive trend with 46% of Germans planning to cycle more often. For sellers, this signals a crucial shift: E-bikes are moving from “leisure toys” to “daily transport essentials.” The market is not just growing; it’s deepening into everyday stickiness.
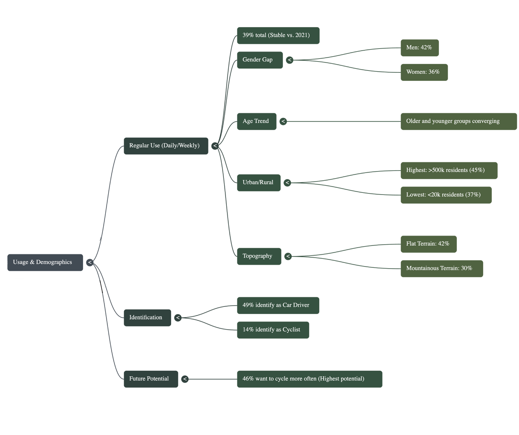
Usage & Demographics

Insight: Cycling is driven by practicality (88% shopping), not just sport. Interestingly, rural penetration (22%) often exceeds urban usage. Sellers should pivot marketing to highlight “utility” and “all-terrain capability” rather than just urban cool, especially for rural customers needing long-range reliable transport.
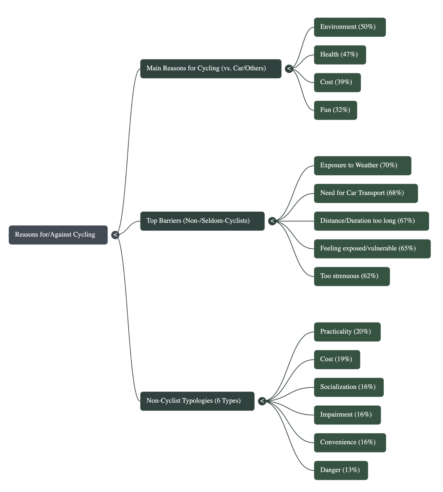
Reasons for/Against Cycling

Insight: The main barriers are physical: “Too far” (67%) and “Too strenuous” (62%). This is the perfect pitch for E-Bikes. Marketing should focus on the “sweat-free commute” and “flattening the hills,” directly converting physical limitations into product benefits.
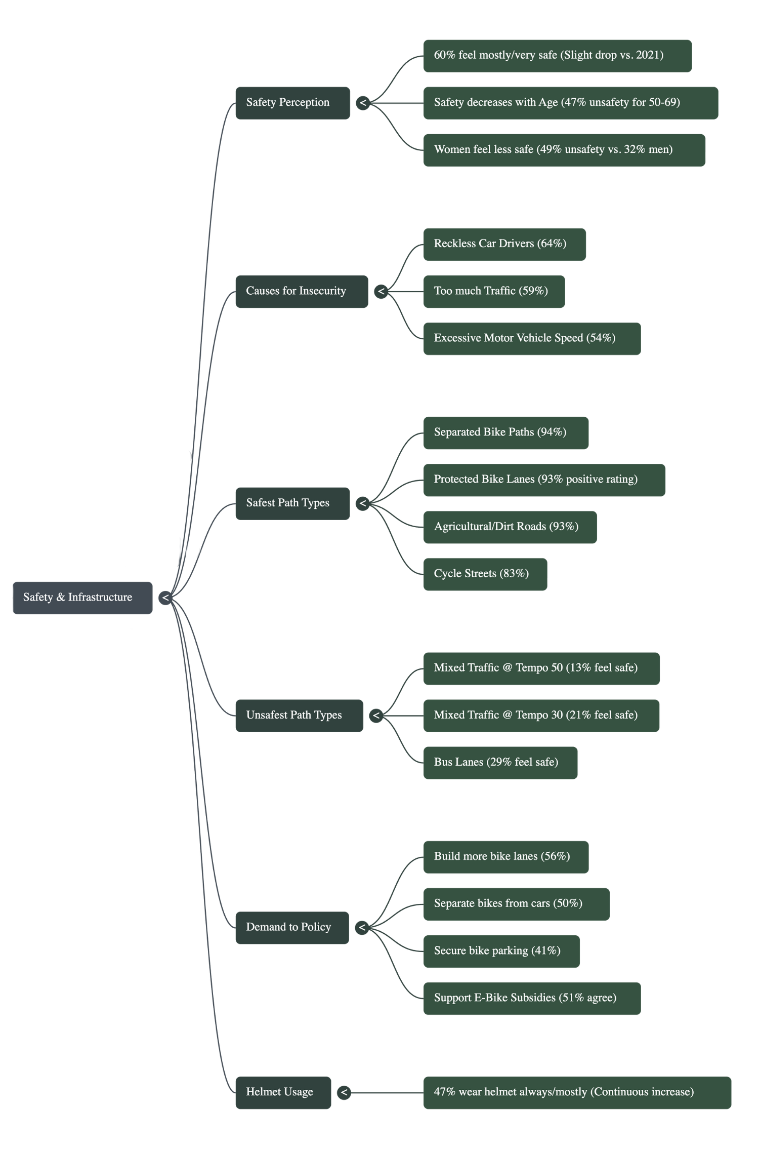
Safety & Infrastructure

Insight: 40% of cyclists feel unsafe, largely fearing cars and poor night visibility. To win trust, products must prioritize Active Safety: integrate high-vis lights, turn signals, and even radar. “Safety” is the new functional luxury that justifies a premium price.
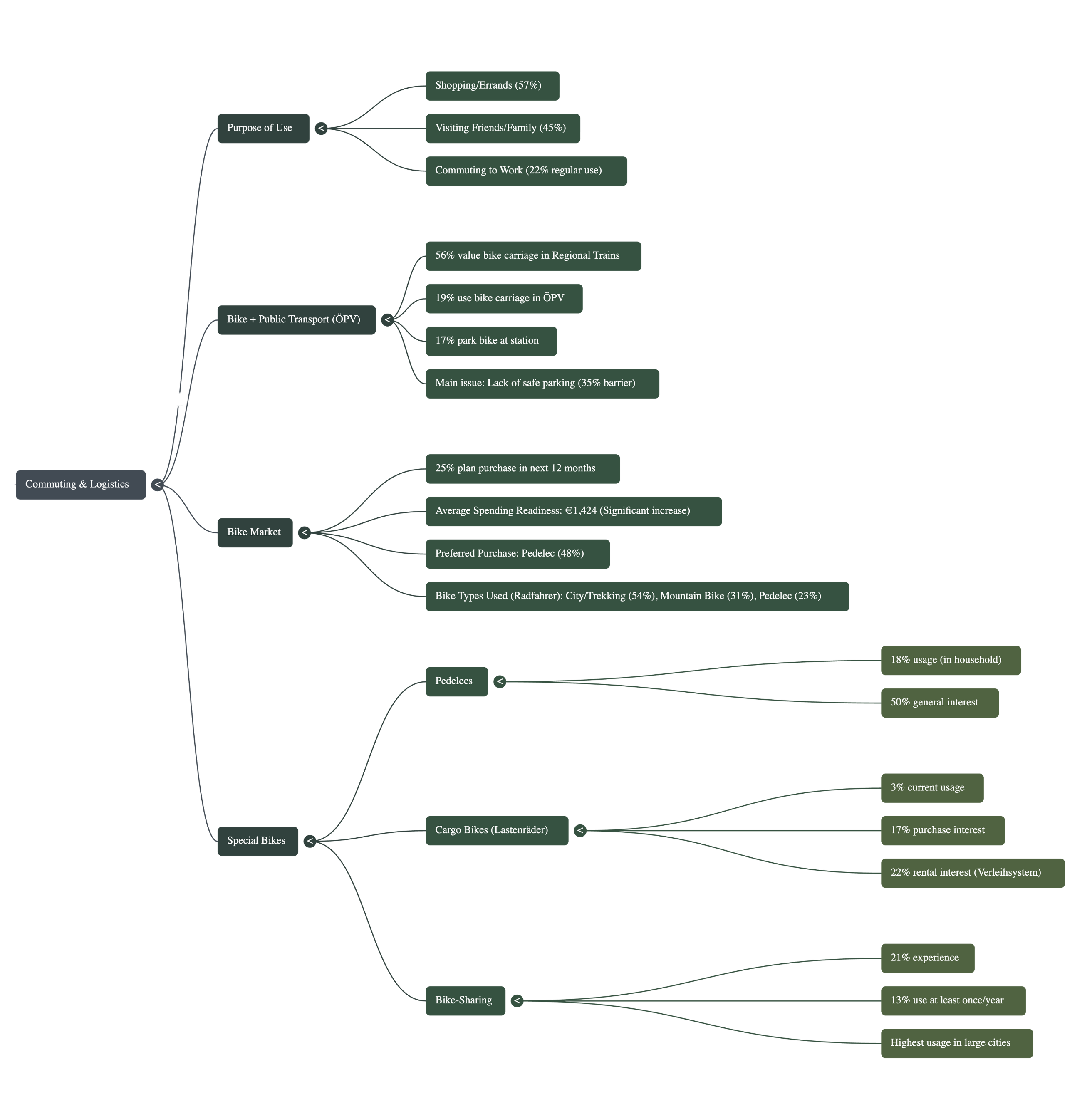
Commuting & Logistics

Insight: The B2B leasing channel (JobRad) is a goldmine, with 26% planning to use it. Additionally, the 7% intent for Cargo bikes shows a niche but high-value growth area. Brands must ensure their products are “leasing-compatible” (durable, easy to service) and consider compact cargo options for urban families.
Summary
Bicycle travel continues to grow in Germany. Even more exciting is that 46% of Germans plan to use bicycles or Pedelecs (E-Bikes) more frequently in the future, marking huge growth potential. As E-Bike sellers, our products are the core driving force meeting this growing demand.
I. Sales Leads and Market Positioning: High-Value Pedelec Buyer Persona
The following data reveals the clear intent and high spending potential of Pedelec buyers, providing direction for your sales strategy:
1. Clear Pedelec Buying Preference and High Budget
- Market Core Driver: Among all respondents planning to buy a bicycle or Pedelec in the next 12 months, 48% clearly chose to buy a Pedelec (electric bicycle), making it the top choice among intending buyers.
- High Willingness to Spend: Potential buyers are willing to pay an average of 1,424 Euros for bicycles and accessories.
- Strong E-Bike Premium Capability: Buyers focused on Pedelec have an average budget of up to 1,690 Euros. In contrast, the average budget for traditional bicycles is only 690 Euros. This indicates that consumers are willing to pay a higher premium for the convenience and performance brought by E-Bikes.
- Sales Insight: Highlight the high quality, technical advantages, and long life of E-Bikes to prove that their 1,690 Euro average price is a worthwhile investment. Instead of focusing on low-price competition, emphasize product value and performance.
2. Tapping into the “Overcoming Obstacles” Market: Suburbs and Mountains
The core value of Pedelec lies in its ability to overcome the physical barriers of traditional bicycles.
- Overcoming Distance and Physical Barriers: Many infrequent cyclists find riding “too far” or “too strenuous” (67% and 62% respectively).
- Rural and Hilly Markets are Blue Oceans:
- In mountainous/hilly regions, the frequency of regular cycling drops significantly (only 30% ride regularly).
- However, the report shows that Pedelec usage is higher in rural areas/small towns (22%) than in big cities (14%).
- Sales Insight: Marketing should focus on how E-Bikes solve problems of distance, long commute times, and undulating terrain. For people living in hilly areas or small towns who need long-distance commuting (distance too far/taking too long accounts for 54% and 43% of reasons for not commuting), Pedelec is the ideal tool to enable frequent cycling.
3. Target Group Segmentation: Commuters and Middle-Aged/Elderly Groups
- Commuting Growth Potential: The 30-39 age group has the strongest demand for more frequent cycling (50%). This age group usually bears the burden of commuting, making them ideal target customers for E-Commuter products.
- Middle-Aged and Elderly Groups: Pedelec usage is higher among 50-69 year olds (20% to 22%).
- Review of Social Psychographics (Sinus-Milieus):
- Neo-Ökologische (Neo-Ecological) and Konservativ-Gehobene (Conservative-Upscale) groups have above-average interest in and usage of E-Bikes. These groups usually have higher environmental awareness (Neo-Ökologische) or spending power (Konservativ-Gehobene). Marketing should highlight sustainability, health benefits, and high-quality design.
II. Product R&D and Accessory Ideas: Solving User Pain Points
The report clearly lists the concerns of cyclists (especially those who feel unsafe), which point directly to the direction of E-Bike R&D and accessory upgrades:
1. Enhance Night and Active Safety Features (Visibility is Key)
- Severe Lack of Security: 40% of cyclists feel unsafe on the road. The main insecurity factors are inconsiderate car drivers (64%) and excessive traffic volume (59%).
- Night Visibility Pain Point: 34% of cyclists never ride at night, while 26% feel uneasy. Their biggest worry is “not being seen by cars” (44%).
- R&D Idea:
- Integrate Advanced Smart Lighting Systems: Make “being seen” a core selling point. Develop integrated lights with automatic sensing, high brightness, and wide-angle illumination.
- Active Safety Technology: Consider integrating radar or near-field sensing systems that automatically enhance rear warning lights when a car approaches to alleviate cyclists’ fear of “reckless car drivers.”
- Highlight Helmet Comfort: Although 47% wear helmets, many refuse because they are “inconvenient” (56%), cause “sweating” (33%), or “ruin hairstyles” (27%). Develop or recommend lightweight, highly breathable, or even cooling/ventilation-integrated E-Bike specific helmets.
- R&D Idea:
2. Improve Anti-Theft and Commuting Convenience
- Parking and Anti-Theft are Commuting Barriers: 35% of respondents oppose parking at train stations/bus stops mainly due to “lack of secure parking facilities” (theft, vandalism).
- Workplace Needs: Employees hope employers provide secure bicycle parking facilities (35%) and more charging facilities (32%).
- R&D Idea:
- Integrate Anti-Theft Tracking: Given the high value of E-Bikes, integrated GPS tracking and remote locking functions must be provided as standard configuration.
- Efficient Locking Systems: Promote smart locking solutions built into the product or through partnerships, emphasizing the high-level anti-theft protection provided in public places like train stations.
- Charging Convenience: Promote portable or modular battery designs to facilitate users charging in offices or homes without public charging piles.
- R&D Idea:
3. Expand “Car Alternative” Functions: Cargo E-Bike Potential
- Although the current usage rate of Lastenräder (Cargo Bikes) is only 3%, among planned buyers, 7% are considering buying a cargo bike.
- Core Uses: The main uses of cargo bikes are shopping (88%) and transporting children (31%).
- Barriers and Opportunities: The main reasons preventing people from buying cargo bikes include “too bulky” (37%) and “too expensive.”
- R&D Idea: Focus on developing compact, non-bulky (less “sperrig”) Pedelec Cargo models to adapt to the challenges of urban space and insufficient infrastructure. Emphasize how electric assist overcomes the barrier of “strenuous riding” (20% of uninterested people think cargo bikes are too strenuous).
4. Targeting the Corporate Leasing Market (JobRad)
- High Leasing Demand: 26% of potential buyers plan to use employer leasing offers (Dienstrad-/Fahrrad-Leasing) to purchase bicycles.
- Sales Insight: Expand cooperation with corporate leasing platforms or employers. Develop customized leasing schemes or fleet management services for corporate clients, such as providing convenient maintenance and repair services (37% of employees hope for repair options).
Summary
This report is of immense value to E-Bike sellers. It not only confirms Pedelec’s leading position in market growth and consumer spending (48% purchasing preference, 1,690 Euro budget) but more importantly, it points out that solving user pain points in safety, convenience, and versatility is the key to future product R&D and marketing. Successful E-Bike products will be those “multi-purpose” vehicles that integrate high-safety technology, solve anti-theft pain points, and can replace cars for daily transport and commuting.
Although I didn’t see as many shared bikes on the streets of Berlin as in China, I did see a lot of electric shared scooters 🤣

Citation
https://www.bmv.de/SharedDocs/DE/Artikel/StV/Radverkehr/fahrradmonitor.html

